[웹 프로그래밍 스쿨 13주차 ] Git 기본 명령어 정리!
웹 프로그래밍 스쿨 django 수업 6주 차 포스팅입니다!😃
저번 주에 해커톤을 경험하고 이번 주에 협업을 해야 하는 과제를 받아서 진행하면서
저를 포함한 다른 수강생분들의 Git에 대한 정복 의지가 강력해졌는데요!
다시 까먹더라도 빨리 다시 찾아서 쓸 수 있게 Git에 대한 내용을 정리해봤습니다.
Worktree 부터 Remote repository의 역할에 대한 내용은 아래 링크에서 확인하실 수 있습니다!
Git 사용법 익히기!
1. Git 이란..? Git은 linux의 아버지(?) 리누스 토발즈가 개발한 버전관리시스템으로 많은 프로그래머들이 사용하고 있습니다. 버전관리시스템은 파일의 변화를 시간에 따라 저장소에 기록해두었다가 추후에 특..
algorithm90.tistory.com
1. Git 기본 명령어

$ git add 파일명
- Worktree(현재 작업중인 디렉터리)에서 변화가 생긴 파일을 index(stage)로 이동시킵니다.
- $ gaa 또는 $ git add -A 명령어를 사용해 변화가 생긴 파일 모두를 이동시킬 수 있습니다.
$ git status
- 현재 작업중인 폴더의 상태를 확인할 수 있습니다.
$ git commit -m "커밋 메시지"
- add 명령어로 stage에 있는 파일들을 local repository에 반영합니다.
$ git push -u remote주소
- 자신의 local repository의 내용을 연결된 remote repository에 반영합니다.
- $ git remote add origin https://github.com/유저아이디/저장소이름.git 명령어를 통해
remote repository를 별명으로 등록해두었으면 (여기서는 origin) 길이가 긴 주소대신
별명을 입력해서 사용할 수 있습니다. - $ git remote -v 명령어를 사용해 현재 등록된 별명들을 확인할 수 있습니다.
- -u 부분은 처음에 입력할 때 한번만 입력하고 두 번째부터는 빼고 사용해도 됩니다.
$ git pull 주소(or 별명) branch이름
-
다른 repository나 branch를 가져와서 내 repository에 통합합니다.
$ git branch
-
working tree에 존재하는 branch들과 현재 속해있는 branch를 알 수 있습니다.
$ git branch 생성할 브랜치 이름
-
새 branch를 생성합니다.
$ git checkout 브랜치 이름
-
현재 branch 에서 입력한 branch로 이동합니다.
$ git branch -d branch이름
-
새 branch를 만들고 바로 그 branch로 이동합니다.
$ git merge [브랜치 이름]
-
선택한 branch를 현재 branch에 병합합니다.
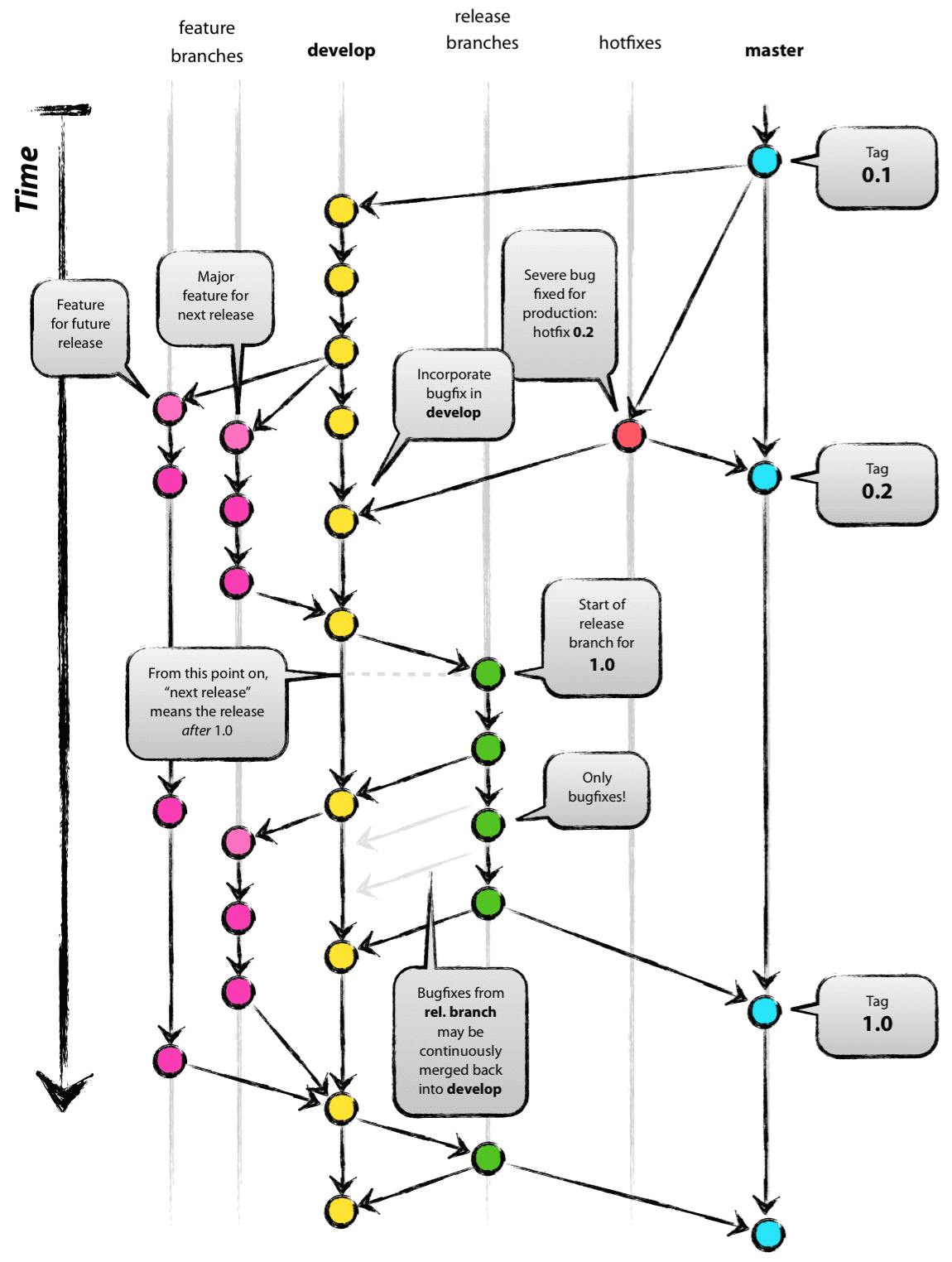
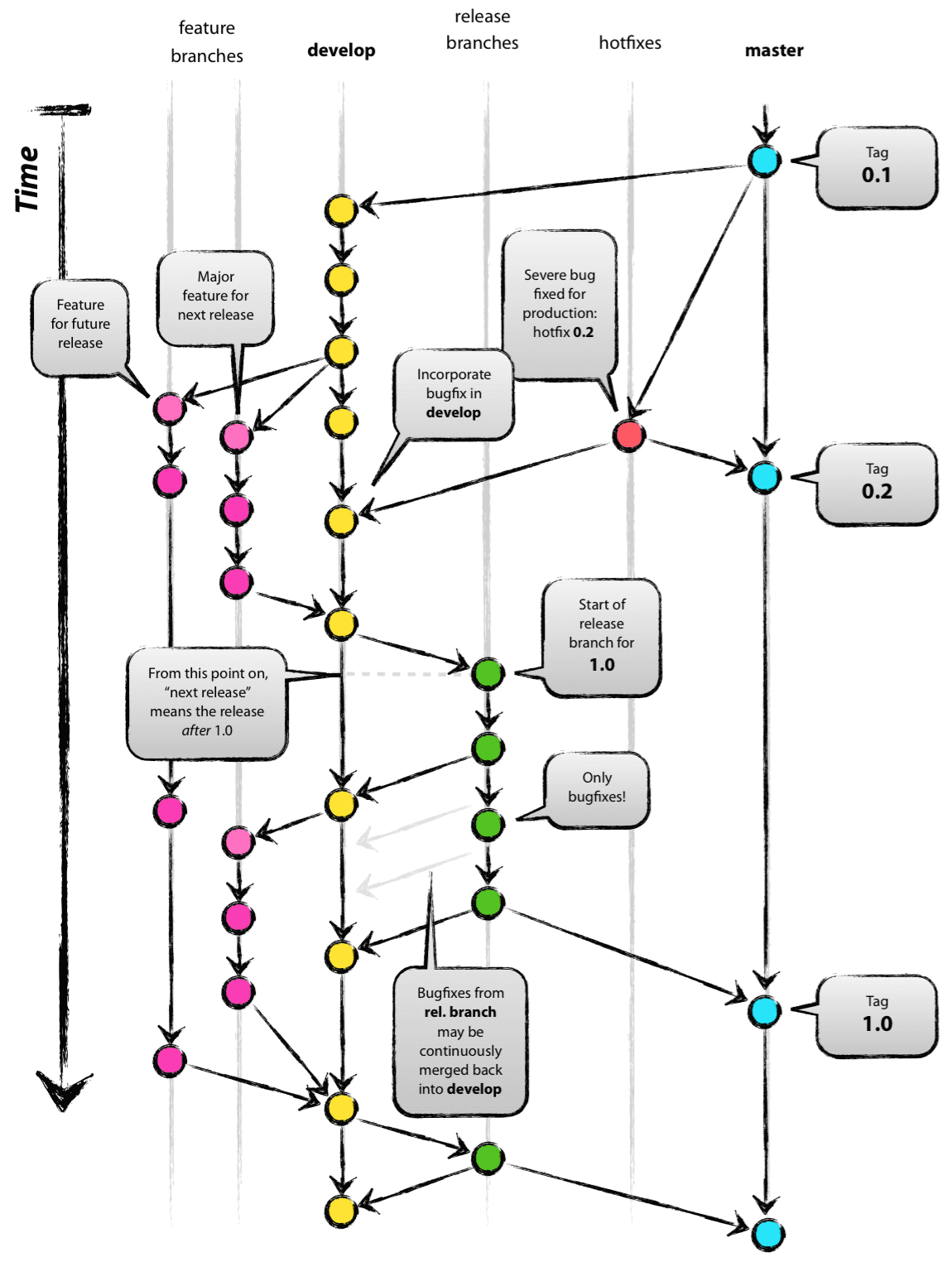
2. Git flow strategy
git flow 전략이란 현재 배포중인 프로젝트를 master branch로, 다음 출시 버전을 준비 개발하는 브랜치로 develop을, 새로운 기능 추가가 필요할 때 develop의 하위로 feature branch를, QA를 하기 위해 develop 브랜치에서부터 release 브랜치를 출시 버전에서 발생한 버그를 수정 하는 브랜치로 hotfix branch를 두고 개발하는 전략을 말합니다.
http://woowabros.github.io/experience/2017/10/30/baemin-mobile-git-branch-strategy.html

3. Git flow 기본 명령어 정리

$ apt-get install git-flow
-
git-flow 를 설치합니다.
$ git flow init
-
git flow를 초기화합니다.
repository를 초기화 한 이후 바로 실행해 주는 것이 좋습니다. -
develop branch가 생성되고 이동합니다.
$ git flow feature start branch이름
-
새 브랜치를 만듭니다.
$ git flow feature finish branch이름
-
현재 branch의 작업을 종료하고 상위 branch에 merge합니다.
- 현재 branch를 삭제하고 상위 branch로 이동합니다.
'패스트 캠퍼스' 카테고리의 다른 글
| [웹 프로그래밍 스쿨 15주차] 레이니스트 컨퍼런스 탐방! (0) | 2019.06.16 |
|---|---|
| [웹 프로그래밍 스쿨 14주차] 추천시스템에 대해 간단히 알아보기! (0) | 2019.06.09 |
| [웹 프로그래밍 스쿨 12주차] pair hackathon 후기! (0) | 2019.05.26 |
| [웹 프로그래밍 스쿨 11주차 ] Boto3를 사용해서 AWS - S3에 static 파일 저장하기! (0) | 2019.05.19 |
| [웹 프로그래밍 스쿨 10주차] 인스타 팔로우(Follow) 기능 구현하기! (0) | 2019.05.07 |



